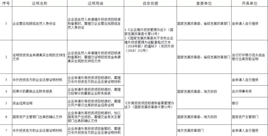
從2018年3月1日起《企業境外投資管理辦法》開始實施。該辦法旨在加強境外投資宏觀指導,優化境外投資綜合服務,完善境外投資全程監管,促進境外投資持續健康發展,維護我國國家利益和國家安全。在國家對境外投資的規范化要求逐步提高的前提下,如何在監管政策下提高境外投資企業合規化經營水平與投融資能力,有效提升境外投資競爭力,這成為對外投資企業廣泛關注的問題,而解決這些問題首先需要通過境外投資備案。在現行的中...
從2018年3月1日起《企業境外投資管理辦法》開始實施。該辦法旨在加強境外投資宏觀指導,優化境外投資綜合服務,完善境外投資全程監管,促進境外投資持續健康發展,維護我國國家利益和國家安全。
在國家對境外投資的規范化要求逐步提高的前提下,如何在監管政策下提高境外投資企業合規化經營水平與投融資能力,有效提升境外投資競爭力,這成為對外投資企業廣泛關注的問題,而解決這些問題首先需要通過境外投資備案。
在現行的中國法律法規體系下,境內機構境外投資一般將主要涉及三個部門的備案核準,即國家發展改革部門、國家商務主管部門以及國家外匯主管部門。在目前的境外投資實踐中,商務主管部門與發改委的境外投資審查原則上相互獨立,不存在互為前提的情況,可以分別報送。在獲得《企業境外投資證書》以及《備案通知書》后,境內企業方可進行境外直接投資的外匯登記。因此在整個境外投資的過程中核準與備案的通過至關重要。企業境外投資證書:是指在中華人民共和國境內依法設立的企業(以下簡稱企業)通過新設、并購及其他方式在境外擁有非金融企業或取得既有非金融企業所有權、控制權、經營管理權及其他權益的行為。
根據《企業境外投資管理辦法》(國家發展和改革委員會令第11號)相關規定:
實行備案管理的項目中:
①投資主體是中央管理企業(含中央管理金融企業、國務院或國務院所屬機構直接管理的企業)的,備案機關是國家發展改革委;
②投資主體是地方企業,且中方投資額3億美元及以上的,備案機關是國家發展改革委;
③投資主體是地方企業,且中方投資額3億美元以下的,備案機關是投資主體注冊地的省級政府發展改革部門。
項目備案表格式文本及附件清單由國家發展改革委發布:

(圖片來源:國家發改委)
備案機關在受理項目備案表之日起7個工作日內向投資主體出具備案通知書。
根據國家外匯管理局發布的《境內機構境外直接投資外匯管理》規定:
外匯局對境內機構境外直接投資及其形成的資產、相關權益實行外匯登記及備案制度。
境內機構在向所在地外匯局辦理境外直接投資外匯登記時,應說明其境外投資外匯資金來源情況。
境內機構境外直接投資獲得境外直接投資主管部門核準后,持下列材料到所在地外匯局辦理境外直接投資外匯登記:
(一)書面申請并填寫《境外直接投資外匯登記申請表》;
(二)外匯資金來源情況的說明材料;
(三)境內機構有效的營業執照或注冊登記證明及組織機構代碼證;
(四)境外直接投資主管部門對該項投資的核準文件或證書;
(五)如果發生前期費用匯出的,提供相關說明文件及匯出憑證;
(六)外匯局要求的其他材料。
外匯局審核上述材料無誤后,在相關業務系統中登記有關情況,并向境內機構頒發境外直接投資外匯登記證。境內機構應憑其辦理境外直接投資項下的外匯收支業務。
多個境內機構共同實施一項境外直接投資的,由境內機構所在地外匯局分別向相關境內機構頒發境外直接投資外匯登記證,并在相關業務系統中登記有關情況。
境內機構應憑境外直接投資主管部門的核準文件和境外直接投資外匯登記證,在外匯指定銀行辦理境外直接投資資金匯出手續。外匯指定銀行進行真實性審核后為其辦理。
根據商務部制定的《對外投資備案(核準)報告實施細則》:
報告事項主要包括六個方面:
一是報送投資主體對外直接投資月度情況和通過境外企業再投資月度情況;
二是半年報送境外企業合規建設情況和境外企業遇到的投資障礙;
三是1億美元及以上且中方實際控制的境外企業報送企業資產、債務、營收、人員等情況;
四是通過考核的實施企業作為投資主體,報告境外合作區經營情況;
五是報告境外并購情況;
六是突發事件或重大不利事件24小時內報告。
在報送具體時間方面,細則提出投資主體的境內出資部分,應在實際投資發生的次月,按照《對外直接投資統計制度》要求,報送對外直接投資月度情況;投資主體的對外出資部分,應在實際投向對外最終目的地企業的次月,按照《對外直接投資統計制度》要求,報送通過對外企業再投資月度情況。
(一)發改委立項
向發改部門及委會部門申請項目,報送項目信息,境內投資人簽署各項所需法律文件,待發改部門核準或備案,發放核準文件或備案通知書。
(二)商務部審批發證
商務部門核準或備案,發放《企業境外投資證書》,企業應在收到證書2年在境外開展投資。
(三)外匯管理局備案
銀行放外匯,外管局監管。投資金額500萬美金以上的,需向外管部門匯報。外管部門審核后,向境內企業發放《境外直接投資外匯登記證》。
以上是審批步驟,需要提交的材料有境外公司的詳細資料,境內主體公司的審計報告,最好是盈利狀態,還有營業執照、銀行開戶、公章等。
1、商務部門對哪些主體開展境外投資進行備案?
答:《境外投資管理辦法》(商務部令2014年第3號)第二條規定,境外投資主體是指在中華人民共和國境內依法設立的企業。
2、事業單位境外投資可以備案嗎?
答:可以。《境外投資管理辦法》(商務部令2014年第3號)第三十六條規定:事業單位法人開展境外投資參照本辦法執行。
3、非企業法人境外投資可以備案嗎?
答:非企業法人在境外投資設立企業,應按照《境外投資管理辦法》辦理;非企業法人在境外設立機構,不屬于商務主管部門境外投資管理范疇,因此不能為其辦理備案手續。
4、國內自然人以個人名義境外投資可以備案嗎?
答:不可以。自然人境外投資不屬于商務主管部門管理范疇。(自然人在境外為上市而設立特殊目的公司,目前由外匯局負責辦理相關的外匯登記手續。)
5、國內金融企業境外投資可以備案嗎?
答:國內金融企業境外投資非金融企業屬于商務部管理范疇,可以備案,但應征求金融監管部門意見。
6、國內企業成立未滿一年,可以境外投資備案嗎?
答:可以。但需對相關資金來源和資金構成進行說明。
7、國內企業可以跨行業境外投資備案嗎?
答:可以。若境內外法律法規和規章對資格資質有要求的,企業應當取得相關證明文件。
8、國內兩個以上投資主體,由哪一方辦理境外投資備案?
答:《境外投資管理辦法》(商務部令2014年第3號)第十四條規定,投資主體為兩個以上共同開展境外投資的,應當由相對大股東在征求其他投資方書面同意后辦理備案。如果各方持股比例相等,應當協商后由一方辦理備案。
9、國內投資主體境外投資參股比例小于10%可以備案嗎?
答:可以。
10、中央企業在地方的下屬企業如何辦理境外投資備案?
答:中央企業在地方的下屬企業應通過中央企業集團總部在商務部辦理境外投資備案手續。
11、中央企業參股地方企業如何辦理境外投資備案?
答:若地方企業股份占比大,由地方企業在省商務廳或設區市商務局(委)辦理境外投資備案手續;若中央企業股份占比大,由中央企業在商務部辦理境外投資備案手續。
12、國內企業在境外設立分支機構需要備案嗎?
答:需要備案。

業務覆蓋170多個國家和地區

人員包括資深的專業領導層和擁有各相關專業資格的人員。

包括財富雜志全球500強至初創公司等不同規模的企業。

為財富雜志全球500強中50%的企業提供服務。

為于中國香港和中國內地上市的1400多間公司提供投資者和首次招股等服務。

為新加坡及馬來西亞600多間上市公司提供服務。
Vistra卓佳 | 瑞豐德永服務客戶